Ricevitore RX per Radiocomandi Rolling Code Microchip, National e Motorola
IperCODE è un progetto realizzato per uso didattico, con il quale è possibile realizzare un sistema di acquisizione di codici di telecomandi (radiocomandi) basati sulle codifiche Keeloq Rolling Code Microchip, MM53200 National, UM86409 UM3750 UMC e MC145026 MC145027 Motorola ed avere la possibilità di trasmettere il codice ricevuto sulla seriale RS232, visualizzarlo sul display 16X2 oppure riprodurlo, trasmettendolo via radio. Si potranno quindi sperimentare le periferiche del PIC16F876 quali la UART, il Capture Compare, Il PWM e la gestione della EEPROM interna per il salvataggio del codice telecomando ricevuto. Il progetto è da considerarsi una base per sviluppare, e può facilmente adattarsi alle Vs. esigenze, ad esempio, se la memoria interna non basta per memorizzare tutti i codici del telecomando, si può collegare una memoria I2C o SPI sui pin del micro appositamente tenuti liberi. L'acquisizione del codice avviene tramite il tasto LEARN premuto per più di 5 secondi oppure tenendolo premuto all'accensione, mentre per la trasmissione del codice basta premerlo normalmente (se volete potete aggiungere un tasto supplementare).

Se non sei abbonato, ABBONATI ORA!
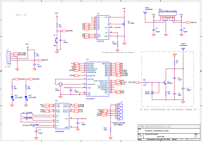
Schema elettrico ricevitore codici telecomando

Lo schema considera una VCC stabilizzata a 5V il cui assorbimento dipende maggiormente dalla retroilluminazione del display, se la usate, altrimenti la corrente richiesta non dovrebbe superare i 100mA. La ricezione radio avviene tramite il modulo CCP1 del PIC, mentre la trasmissione del codice allo stadio RF è gestita dalla periferica CCP2 che in questo caso sarà settata come PWM. Per la trasmissione radio consiglio, per i principianti, l'utilizzo di un modulo trasmettitore radio già fatto, tipo Aurel o Mipot. Inoltre potete notare il collegamento con un driver RS232 per l'interfacciamento con un PC (Hyperterminal sotto Windows oppure Minicom sotto Linux - cliccate sui link se volete approfondire-) e le connessioni al display 16x2 per vedere subito il codice ricevuto dal telecomando. La scelta del display la lascio a Voi, ne esistono molti tipi e sicuramente ne avete qualcuno in laboratorio, quindi datasheet alla mano, verificate se il pinout corrisponde.
Lista parti decodifica codici radiocomandi
Item Qty Reference Part 1 2 ANT1,ANT2 ANTENNA 433.92 (cavo lunghezza 16.5cm) 2 10 C1,C2,C3,C4,C6,C9,C10,C11,C12,C13 100nF 3 1 C5 2.2pF 4 1 C7 100pF 5 1 C8 10pF 6 2 DL1,DL2 LED 7 1 J1 CON5 In Circuit Serial Programming 8 1 P1 CONNECTOR DB9 RS232 9 1 Q1 BFR92 10 1 RX1 RICEVITORE-433.92MHz Aurel-Mipot 11 1 R1 1K TRIMMER 12 2 R2,R4 10K 13 1 R3 100R* Verificare specifiche display 14 1 R5 47 15 1 R6 47K 16 2 R7,R8 680 17 1 R9 220 18 1 R10 10R 19 1 SAW1 R2632 saw filter 20 1 S1 SWITCH 21 1 U1 LCD 2X16 **verificare pinout in base al modello scelto 22 1 U2 PIC16F876 23 1 U3 HIN202CBN 24 1 Y1 4MHz Crystal Resonator (built in capacitor) 
Decodifiche RADIOCOMANDI
Le decodifiche radio piu comuni usate dai telecomandi (auto,apricancello etc.) sono la cosiddetta NATIONAL con integrato MM53200 o UM3750, poi la MOTOROLA con integrato MC145026-7-8 ed infine il Microchip Rolling Code generato in genere dagli integrati HCS200 o meglio HCSxxx.
Codice National (MM53200 - UM3750)
Codifica a 12 BIT (on-off) per un totale di 4096 combinazioni anche se gli ultimi 2 BIT in genere sono di segnalazione canale. Il segnale ricevuto presenta 0X1 per ogni BIT trasmesso, dove X è il BIT che ci interessa. I tempi di trasmissione sono 11.52mS per la durata di tutto il pacchetto di 12BIT (WORD) e 0.32 mS per ogni singolo BIT inteso come 0 X 1 ) quindi abbiamo un totale di 0.96 mS a BIT decodificato. Tenete presente che la costante di tempo RC può essere modificata. Essendo una codifica ormai "vecchiotta", non è facile trovare in rete i datasheet, che allego.
Motorola (MC145026 - MC145027 -MC145028)
Codifica a 9 BIT (on-off-open) ogni bit ha 3 stati per un totale di 19683 possibili codici. Il segnale ricevuto può essere semplificato come 11 per ogni BIT '1' ricevuto 00 per ogni BIT '0' e 10 se 'Open', ogni DATA PERIOD avviene in 8 clock (tempo per decodificare un singolo BIT). Il timing potete vederlo dal datasheet a pag.10. Anche in questo integrato, la scelta dei componenti RC è fondamentale per il timing del circuito. Ovviamente RC del trasmettitore = RC del ricevitore!
Rolling Code Microchip
PREMESSA
Per chi non conoscesse il significato del Rolling Code, faccio un esempio semplice semplice. Ipotizziamo di trasmettere un codice fisso da un trasmettitore ad una ricevente, chiunque sia nei paraggi, può ricevere anche lui il codice, salvarlo e poi riprodurlo! Per ovviare a questo, si trasmette un codice variabile, che varia in base ad un algoritmo noto ovviamente anche al ricevitore. Quindi, per semplificare, se trasmetto il codice 25 e l'algoritmo rolling è +10 , quando ri-premo il telecomando, trasmetterà il nuovo codice 35 e poi 45 e cosi via. Il ricevitore, dopo aver riconosciuto 25 come codice valido, lo elimina dalla memoria e salva 25+10=35 quindi si aspetterà in futuro 35 e cosi via.... A questo punto la domanda nasce spontanea: E se per qualsiasi motivo ho premuto il telecomando lontano dalla ricevente (che non se ne è accorta) quando ri-premo il codice sarà 45 invece del 35 aspettato! La soluzione sta nel creare una finestra entro la quale TX e RX si sincronizzano, nel nostro caso la ricevente si aspetterà 35 ma anche 45,55,65.... (possiamo farlo, abbiamo milioni di combinazioni). Nella codifica Keeloq tutto questo è un tantino (si fa per dire) più complicato!!
La decodifica Rolling Code della Microchip è molto più complessa delle altre, è composta da 66 BIT con la trasmissione 1/3 2/3 (ricevo 110 per il BIT '0' e 100 per il BIT '1').
Di seguito il valore dei BIT:
1 BIT di Batteria scarica trasmettitore
1 BIT Codice ripetuto
4 BIT TASTI
28 BIT Serial Number (in pratica la parte fissa del rolling code)
32 BIT di Codice Rolling (Comprendente discriminante e sincronismo)
Per ulteriori informazioni Vi consiglio il Design Center della Microchip con relativi DataSheet e routine.
Firmware decodifica codici
Routine di ricezione codice Rolling (Manchester decoder), gestita sotto Interrupt sfrutta la periferica CCP1 (Captrure Compare). Ottimo esempio anche di primitivo Real Time con esecuzione a stati. In pratica durante la ricezione del codice il PIC può eseguire anche altri comandi/routines. La routine deve essere chiamata dall'ISR e può essere facilmente modificata ed adattata alle esigenze del sistema che state progettando. Nel MAIN controllate in polling la flag Flag_RX per sapere se è stato ricevuto un codice valido.
Routine di ricezione UM86409 compatibile con MM53200 e UM3750.
Questa routine è stata realizzata per PIC16C54, a 4MHz (quindi 1uS a ciclo) senza periferica Capture,
il segnale radio è monitorato in polling su PB,0 (RB0) quindi durante la ricezione il PIC è fermo!
Inoltre viene gestito anche il Watchdog.
Sono graditi tutti i commenti che volete, ma tenete conto che:
E'STATO UNO DEI MIEI PRIMI PROGETTI CON IL PIC, 13 ANNI FA'.......ANNO 1995!!
Routine di gestione UART. Trasmette e riceve sotto interrupt sfruttando la periferica. (ricordatevi si settare i PIN TX e RX della UART come INGRESSI!)
Routine di gestione LCD standard 16x2
NOTA: Le routine, benché funzionanti, sono solo a scopo di esempio e DEVONO essere adattate al vostro circuito o allo schema proposto, verificando anche i PIN del PICMICRO usato!
E' disponibile anche il progetto completo:
IPERCODE_FULL
Ricevitore Rolling Code con visualizzazione del codice su display LCD e trasmissione seriale RS232.
Il progetto software viene fornito in ambiente MLAB completo di sorgente.

Potete editare il firmware secondo le Vs. esigenze e "debuggare" tramite MPLAB ICD2 oppure programmare direttamente il Vs. microcontroller. Per la realizzazione hardware potete prendere come esempio lo schema precedentemente presentato. Eventuali modifiche allo schema devono essere riportate nel firmware.
Potete utilizzare i microcontroller Microchip PIC che hanno a bordo la periferica seriale UART ed il modulo Capture Compare CCP1.
Il progetto riceve il segnale Rolling Code dal telecomando, lo DECRIPTA tramite algoritmo di decrypt (dovete necessariamente prima, inserire nell'header del programma la MANUFACTURE KEY, fornita dal produttore del telecomando) e ne permette la visualizzazione su display LCD. Allo stesso tempo il codice completo, e poi la parte decodificata, vengono inviati alla seriale UART per poter essere visualizzati anche su PC, tramite il programma Hyperterminal o Minicom sotto Linux.
In quest'ultimo caso potrete avere (ad esempio) un Controllo Accessi ad alta sicurezza, gestito dal Vs. PC!

Repost Aprile 2011

Se non sei abbonato, ABBONATI ORA!
								
    		
    		    		
    		
    		
    		    		
    					
							



buonasera e complimenti per le preziose informazioni. sono alla ricerca di un centro in cui possa duplicare il radiocomando della mia auto. si tratta di un radiocomando national non in produzione dal 2007. sapete dove posso rivolgermi ? grazie paolo
Salve
mi piacerebbe approfondire la cosa dal punto di vista software, pero’ mi trovo impacciato con l’hardware, non e’ possibile trovare il tutto anche in kit di montaggio?
Grazie
Vorrei realizzare questo progetto per ricevere comandi da un telecomando… e vorrei emulare poi un telecomando, tuttavia ho scoperto che quasi tutti i moduli aurel sono a 9600bps (e non ne esistono da 2400, come lo stadio ricevente). Come posso fare per comunicare dal modulo a 9600 con quello a 2400?
Grazie mille,
Alessio Periloso
ciao volevo utilizzare il progetto come “ponte” per aprire e chiudere un cancello di servizio dall’abitazione. allo scopo vorrei sapere se il dispositivo oltre a ricevere e decodificare il comando “rolling-code” di Microchip lo ritrasmette rielaborato ( ovvero il codice successivo ) o se trasmette sempre lo stesso codice.
ti ringrazio e ti chiedo scusa per il disturbo.
Poiché non sono molto esperto nel settore dei moduli radio rx mi viene un dubbio…sul sito di Futura Elettronica alla voce moduli radio -> rx supereattivi am 433mhz , ci sono molti modelli di ricevitori descritti con la voce “ottimizzati per la famiglia hcsxxx della microchip”.Ma l’uscita del ricevitore radio può essere direttamente connessa anche ad un pic come nel progetto ipercode oppure sto sbagliando modello?Se sono fuori strada per favore qualcuno può consigliarmi quale prendere per connettere l’uscita del modulo direttamente al pic dove (come da progetto) viene implementata la decodifica del keeloq.
grazie a tutti.
Salve,
mi interesserebbe implementare in un PIC la decodifica del codice generato da un MC145026. Ho guardato i sorgenti .ASM che hai scritto, ma non trovo dove è la parte che mi serve… la trasmissione è fatta sulla stessa linea di comunicazione sia a 38400 Hz che a 76800 Hz (una parte dei codici è inviata a una velocità, una parte a un’altra). Per il momento mi servono solo i dati che vengono inviati a 76800 Hz. In effetti, se si vuole guardare la cosa sotto un altro punto di vista, si potrebbe quasi pensare che sia una trasmissione a 76800 baud, dove si hanno 1 start bit, 6 bit di dati e 1 stop bit e in totale 18 bytes (da 6 bit l’uno, che possono valere ‘111111’ oppure ‘000000’). Quello che dovrei arrivare a fare è “tirar fuori” la sequenza completa di questi 19 bytes (o degli 8 trit).
Puoi aiutarmi pf?
Grazie mille,
Stefano
OK, questo mi interessa proprio. Appena posso andare a ricaricare la poste pay mi iscrivo a EOS.
Personalmente non mi è tanto utile il fatto di acquisire i codici dei telecomandi, anzi non saprei proprio che farmene (a casa ho un cancello manuale), però tra tutte le idee malsane che ho avuto negli ultimi tempi c’è stata quella di realizzare un sistema ricetrasmittente che funzionasse a 433MHz (che se non sbaglio è una frequenza libera). Non ho nemmeno cominciato visto che la lunghezza d’onda a quella frequenza non è molto lunga, bastano 15cm di filo per sfasare di 90 gradi… Penso che sfrutterò il progetto per capire bene come lavorare con la parte analogica, e volendo anche con quella digitale 🙂
Emanuele, mi confermeresti se è utilizzabile come base per realizzare un sistema che scambia informazioni dati tra più postazioni? Le codifiche tanto vengono realizzate via software, o sbaglio?
Comunque devo farti i complimenti perchè è proprio un bel progetto!
Ciao, cosa significa che i moduli Aurel sono da 9600 e non ne esistono da 2400 come lo stadio ricevente?
Comunque la velocità di ricezione dei moduli e’ quella massima, quindi possono ricevere anche a velocità inferiori.
Realizzando questo progetto, potrete ricevere il segnale da un TELECOMANDO per poi elaborarlo, e visualizzare il CODICE sul display LCD o inviarlo al PC. I telecomandi accettati devono essere della stessa frequenza del modulo RICEVITORE inserito nel Vs. progetto. Le codifiche utilizzate più comuni sono Rolling Code Keeloq, National MM53200 UM3750, Motorola MC145026 MC145027 MC145028.
Il firmware è stato testato utilizzando una Demo Board Microchip collegata all’emulatore MPLAB ICD2, il PIC16F876 ed un modulino Aurel come ricevitore RadioFrequenza.
Ottimo progetto, sarebbe stato interessante averlo come premio Qualità, magari accadrà al prossimo contest 300. Cmq non è così facile duplicare il code dell’auto, mi pare ci sia una protezione che si chiama immobilizer che non fà partire comunque il veicolo
Ne parlavi giorni fa in un commento di risposta in un articolo, anche se questo progetto risale a 16 anni fa, mi sembra molto attuale, ma non potrebbe essere carpito da ladri di auto? forse per questo l’hai reso disponibile solo per utenti Premium 😉
Per Duplicare i radiocomandi rolling code serve necessariamente la manufacture key, che solo la casa madre può avere. Duplicare gli altri tipi di telecomandi è un gioco da ragazzi, ma vengono usati in genere solo nei cancelli automatici.
Ipercode permette di duplicare telecomandi rolling code a patto che si abbiamo esperienze di programmazione (ambiente Microchip) e si conosca la manufacture key, ovviamente.
Vorrei aggiungere che anni fa, la Microchip, con il suo Rolling code (Keeloq) fu al centro di varie discussioni perche un gruppo di studenti israeliani, supportati da documenti russi, riuscirono a duplicare un telecomando auto che usava il Keeloq, appunto.
Grazie Emanuele, ci hai aperto un altro sbocco lavorativo 😉
La soluzione più rapida e’ quella di acquistare una demoboard Microchip
Ne può acquistare una su Farnell
http://it.farnell.com/microchip/dm163022/demo-board-picdem2-plus/dp/3992925
Poi dovete aggiungere la parte radio,
potete ad esempio acquistare un modulo radio Aurel con relativo telecomando
operante a 433Mhz (ovviamente Rolling Code)
Ecco un bell’articolo sull’esempio del rolling code che mi avete spiegato qualche giorno fa!! ottimissimo!!!
Il dispositivo IPERCODE non trasmette, riceve solamente.
Per trasmettere ha bisogno di un modulo TX (oppre usare un modulo ricetrasmetittore) e per tramettere il codice Rolling successivo, si deve implementare l’algoritmo di encoder Keeloq con relativa manifacture key
interessante progetto, altra ragione per diventare utente premium…
Il progetto presentato è unidirezionale, cioè è in grado solamente di ricevere il segnale dal telecomando e decodificarlo. Si può sicuramente modificarlo per renderlo bi-direzionale, con semplici mosse:
1) Utilizzare un ricetramettitore oppure aggiungere un trasmettitore RF
Sempre modulino, sempre Aurel oppure Mipot (o altri)
Quindi collegare l’uscita pwm del micro al trasmettitore
2) intervenire a livello firmware con la routine di CODIFICA rolling code che trasmetterà sulla periferica pwm del micro (dovrebbe essere disponibile sul sito Microchip)
Per rispondere all’ultima domanda, si, le codifiche/decodifiche sono software
(apposite routines)
ok ok, ti ringrazio emanuele, a me servirebbe quindi come esempio di progetto più che come progetto vero e proprio, e sembra proprio adatto alle mie esigenze.
Ti ho risposto in privato
Il rolling code di casa Microchip è il Keeloq.
La codifica/decodifica Keeloq può avvenire sia via software, tramite apposite routines, sia via hardware, tramite appunto i vari integrati HCSXXX.
A te la scelta della soluzione migliore per la tua applicazione.
In teoria no, ma in pratica, tutto si può fare 🙂
comunque se interessa , a scopo didattico, ritrovo la soluzione di alcuni hacker e la posto
Salve emanuele, ci siamo sentiti un po di tempo fa su linkedin non so se ti ricordi, ad oggi sono un utente premium e volevo chiederti se potevi postare la soluzione di questi hacker perché ne avrei bisogno per la progettazione di un radiocomando universale rolling-code. Ti ringrazio in anticipo. Ciao!
Salve lanza,
la documentazione dal sito russo sembra essere stata rimossa. Parti da questo post per fare una nuova ricerca più approfondita.
https://www.wired.com/2007/08/researchers-cra/
Anche l’immobilizer che blocca l’accensione può utilizzare il protocollo rolling code.
In questo caso la comunicazione non avviene tra trasmettotore radio e ricevitore, ma tra la chiave dell’auto e il monoblocco dove si inserisce la stessa.
La chiave può essere alimentata con batteria al litio oppure autoalimentata per induzione, vedi RFID.
ciao emanuele ti avevo gia amandato una e mail alla quale hai gentilmente risposto
sarebbe possibile avere il progetto relizzato e gia funzionate??
grazie
Salve,
il progetto è funzionante, ma la realizzazione è rimessa agli utenti.
Grazie alla documentazione completa è abbastanza semplice realizzare il progetto rolling-code se si hanno delle conoscenze di programmazione embedded, altrimenti consiglio di inserire una richiesta di collaborazione nel nostro Forum
http://it.emcelettronica.com/forum/collaborazioni-opportunit%C3%A0/nuove-idee-o-progetti-da-sviluppare
Salve,
se per national intendi radiocomando con codifica National, allora posso dirti che è la piu semplice e comune, quindi tutti i centri dovrebbero essere in grado di duplicarlo, anche un elettronico alle prime armi 🙂
Se fai una ricerca veloce online trovi facilmente centri per duplicare radiocomandi, nella tua zona.
Per fare il decript serve la chiave.
Questo programma usa la chiave o cosa ?
Per fare il decript serve la manufacture key
ciao sono un utente premium ed a maggio ho scaricato il progetto ipercode, pero’ oggi che vado ad aprirlo vedo solo i sorgenti anche se il titolo e’ ipercode full, posso avere lo schema elettrico in pdf? lo so’ che e’ visibile pero’ e’ in bassa risoluzione e sinceramente si legge male. grazie
Grazie della segnalazione, ho aggiornato ipercode_full con lo schema elettrico in pdf
scusami non sono riuscito ancora a scaricarmi la copia di ipercode full con il pdf dello schema elettrico, forse ancora non e’ aggiornato? grazie
ciao mi presento sono uno specialista di chiavi auto premetto non sono un ladro il mio sito lo puoi trovare su google, sono interessato a qualsiasi strumento radio che mi permetta di aprire una auto dal radiocomando senza avere l’originale per poter servire quei clienti che perdono la chiave auto e anno l’autovettura chiusa, normalmente uso attrezzature di spadinazione ma sono lente e trafficose, se qualcuno sarebbe in grado di fornismi un apparecchio che spara codici a raffica per aprire le auto con dispositivo ndi apertura radio, sarei felice mi contatti al mio indirizzo e-mail [email protected]
ciao a tutti e grazie per l’attenzione
Mi piacerebbe leggere l’asm della decodifica mm53200. Dov’è che non lo trovo? Grazie, rf
Ho allegato la routine um86409.asm all’archivio
L’um86409 è compatibile con l’um3750 e l’mm53200. La routine è in formato sorgente asm, quindi facilmente modificabile e quindi personalizzabile. NElla mia versione leggo il codice e poi lo rileggo facendo x confronti prima di dare l’ok 🙂
Puo utilizzare il modulo contact dal mio profilo (dopo essersi registrato)
Buongiorno,
ho scaricato il programma e ho dato un’occhiata al sorgente.
Ho viato che la routine di ricezione è stata scritta per codifica HS300, se necessarie, quli sono le modifiche da apportare per adattarlo alla ricezione di una codifica MC 145026 ?
Grazie
Ciao VENOX,
ho aggiunto una routine che discrimina il codice tx ricevuto tra National MM53200,
Motorola MC145026 e Keeloq HCS300
RX-NATIONAL-MOTOROLA-KEELOQ.zip
La trovi nella sezione Archivio
http://it.emcelettronica.com/download
Nuove applicazioni delle chiavi
elettroniche per auto con radiocomando
http://www.ilb2b.it/sites/default/files/mensile_articoli/EO_403_064-066bassa.pdf
Salve Giampietro,
non ho la tua email in quanto ti sei registrato.
Puoi registrarti al Blog e poi contattarmi tramite il modulo contact del mio profilo.
Puoi comunque porre domande sul Rolling Code qui nei commenti o aprire un argomento specifico nel Forum.
Ciao,
potresti gentilmente postare la richiesta nel Forum.
Qui la discussione rischia di diventare OT e non posso spostarla io perche non sei registrato. Grazie
Salve,
il circuito stampato non è stato realizzato, ma è stata utilizzata una demoboard,
come specificato in questo commento
http://it.emcelettronica.com/decodifica-codici-telecomandi-radiocomandi-rolling-code-microchip-keeloq-motorola-e-national#comment-14940
e qui
http://it.emcelettronica.com/decodifica-codici-telecomandi-radiocomandi-rolling-code-microchip-keeloq-motorola-e-national#comment-14947
Puoi comunque facilmente adattarci altre demoboard o anche una breadboard o una millefori.
Oppure potresti, tramite la documentazione, sbrogliare la scheda con un cad free
e poi mandare i gerber in stampa, ad esempio da http://www.pcb.it
Salve, vorrei sapere se i sorgenti di IperCODE (almeno le funzioni di codifica e decodifica) possono essere utilizzati anche su Raspberry PI.
Vorrei utilizzare dei semplici RX e TX da 433Mhz per catturare i segnali.
Grazie
Ciao Emanuele!! ho acquistato il progetto, ma non ho capito dove devo inserire la manufacture key!!! potresti darmi qualche indicazione, non sono molto pratico con mplab! ma mi sto documentando!! per l’hardware ho costruito il tutto su una mille fori, e programmo il circuito con un pik kit 2 e tutto sembra funzionare!!! grazie! mille!!!
Nel file assembly c’è un’apposita sezione iniziale:
;#############################################################
;————————————————————————
;
; Manufacture Key HEX format 8byte x 8bit = 64bit
;
;************************************************************************
MKEY7 EQU 0x00 ; MSB ##########################
MKEY6 EQU 0x00 ; #########################################
MKEY5 EQU 0x00 ; #########################################
MKEY4 EQU 0x00 ; #########################################
MKEY3 EQU 0x00 ; #########################################
MKEY2 EQU 0x00 ; #########################################
MKEY1 EQU 0x00 ; #########################################
MKEY0 EQU 0x00 ; LSB ##############################
;************************************************************************
ok grazie Emanuele….un’altra cosa… il tasto learn e i due led sono assegnati a qualche funzione oppure no, io ho praticamente realizzato il circuito come da progetto.. scusa le mille domande ma sono ancora un pochino alle prime armi con la programmazione in assembler e nel progetto non trovo una guida vera e propria di come il software funzioni!! in particolare mi serviva sapere anche come potevo modificare il file per poter ricevere un segnale di un telecomando rolling code che è quello per cui volevo provare questo circuito, ma che ha un baud rate piu’ basso, o meglio all’oscilloscopio il pacchetto dati trasmesso è piu’ largo, ma il numero dei bit e sempre quello.. Grazie!!
scusi una domanda ..ma a lei funziona ?
salve una info
provo a realizzare il circuito e dopo aver programmato il pic e fatto tutti i collegamenti
non mi funziona ..o meglio a volte in maniera random sembra che il pic tiri fuori qualche cosa ..
sembra manchi il clock ( verificato con oscilloscopio ) …oppure programmando il pic tramite ludipipo ho fatto qualche errore …
risolto —
display eliminato e leggo i codici sulla seriale tramite hyperterminal ..
segnalo che i primi due link a datasheet riportano a white page “not found”
🙂